have-bottom-curve
fade-up
Child Safeguarding Policy
A commitment to safeguarding every child, ensuring care and protection at all times
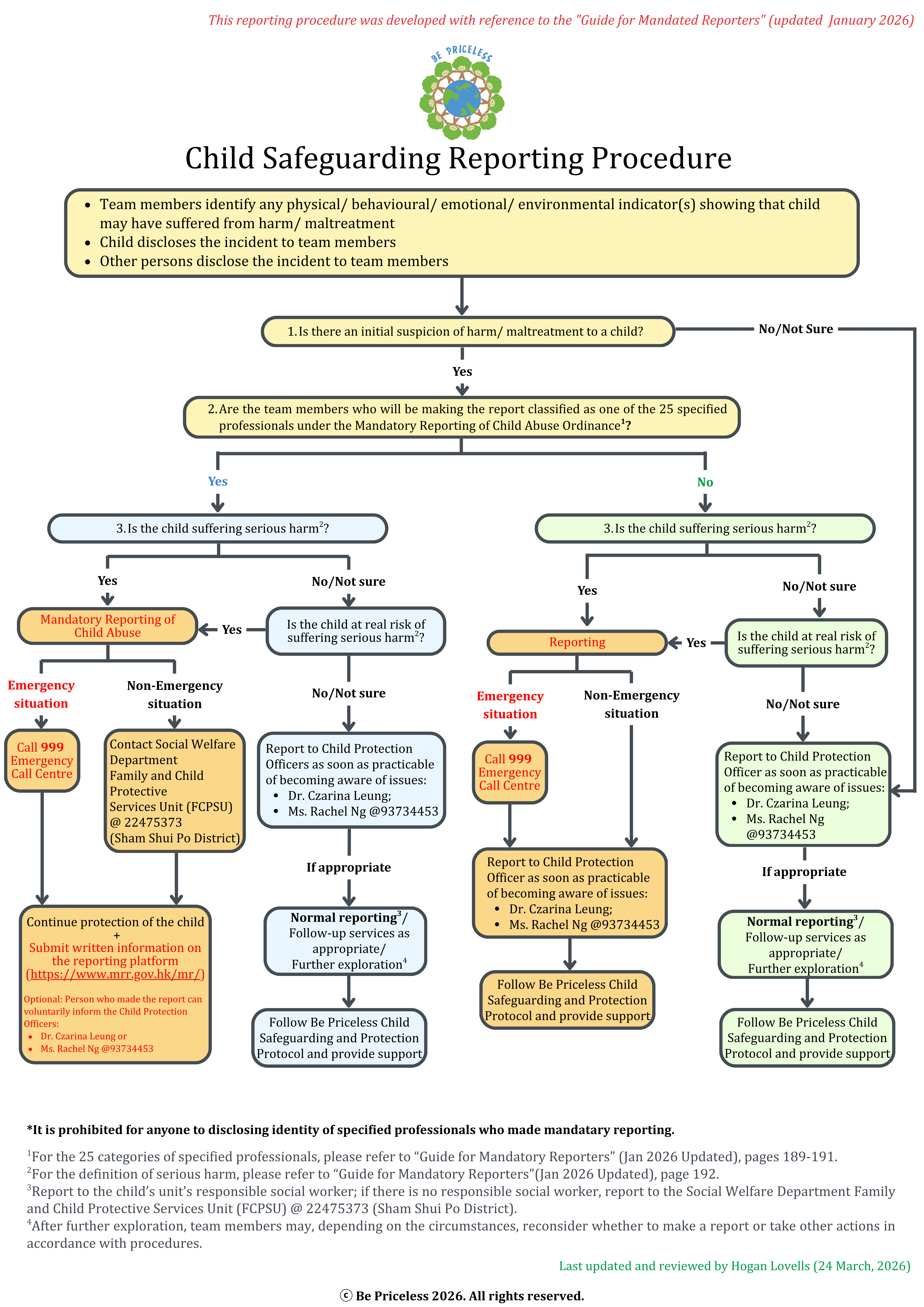
Child Safeguarding Procedure & Flow Chart
fade-up
65
Our safeguarding procedures and flow chart provide clear steps to protect children and youth, ensuring safety, accountability, and care in every situation.
text-center
fade-up